8月5日,“跟着微短剧去旅行”创作计划第三批推荐剧目发布活动在河北省张家口市崇礼区举办。活动由国家广播电视总局网络视听节目管理司、文化和旅游部资源开发司主办,河北省广播电视局、河北省文化和旅游厅、张家口市人民政府承办,旨在通过加强微短剧创作引导和优秀节目示范引领,推动微短剧题材体裁创新,积极探索与文化和旅游等产业跨界深度融合,推动文化传承和经济社会发展,更好满足人民群众精神文化需求。
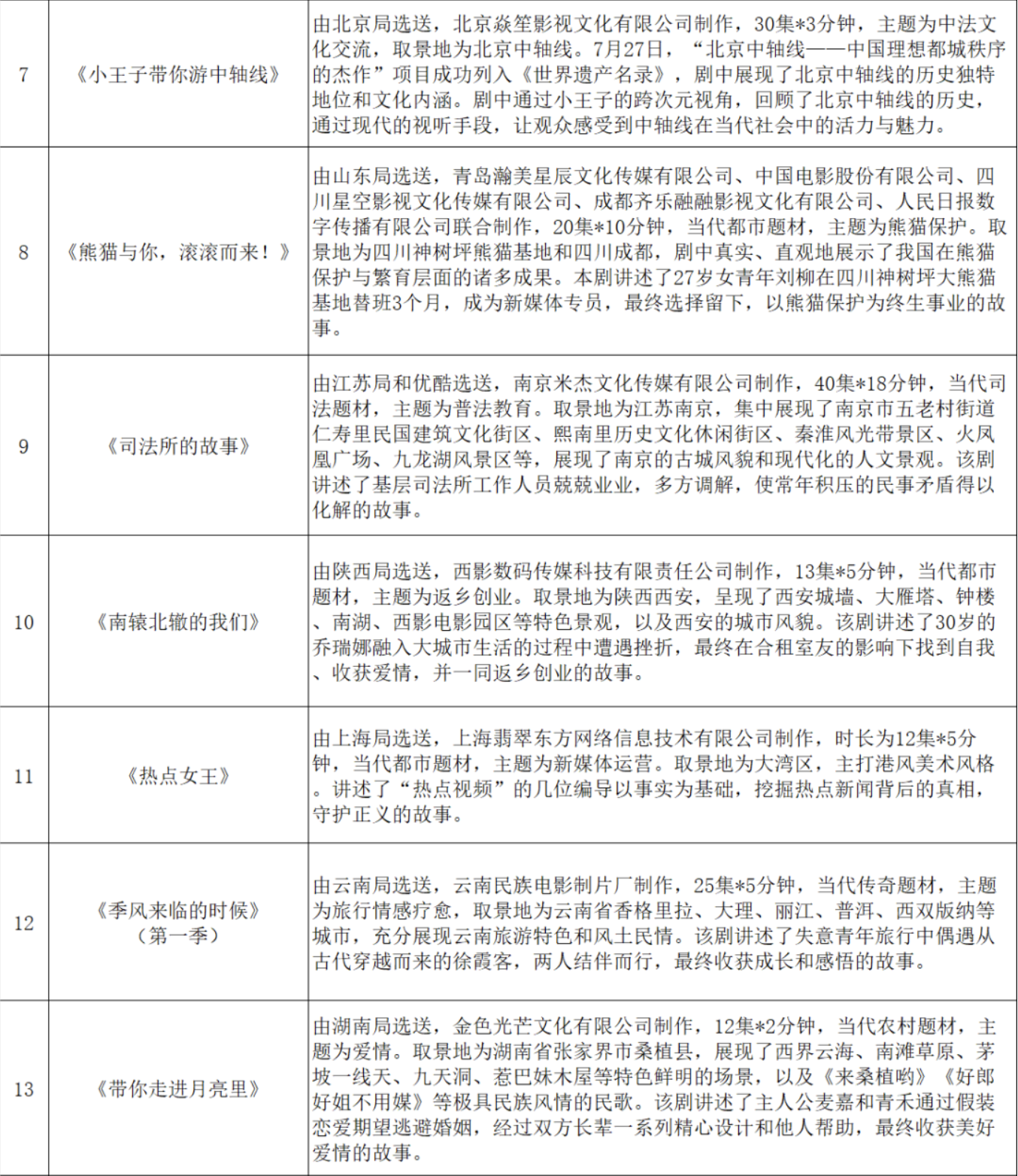
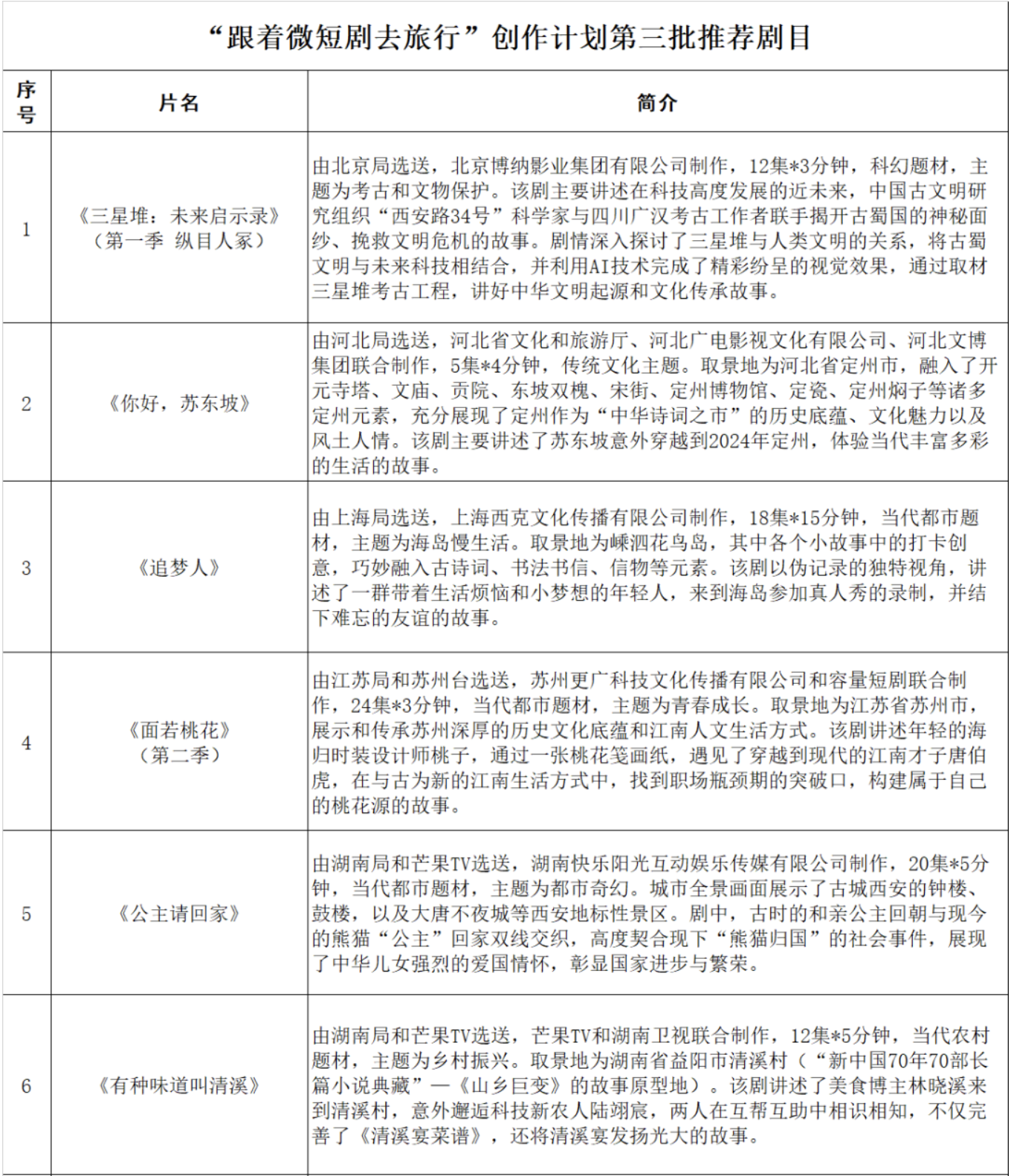
随着第三批推荐剧目集中亮相发布,《三星堆:未来启示录》《有种味道叫清溪》《你好,苏东坡》《追梦人》《回到崇礼》等入选“跟着微短剧去旅行”创作计划的31部优秀剧目正式揭晓。这些作品聚焦青春成长、非遗文化、田园爱情、边疆旅游、反诈、青春励志、乡村生活和美食、传统文化等丰富主题,涵盖当代都市、传奇、科幻、司法、农村以及轻喜剧、科幻、穿越、古代、奥运等众多题材,不仅展现了微短剧领域的勃勃生机,也标志着“微短剧+文旅”这一创新模式正以前所未有的速度蓬勃发展。
微短剧这种新兴活跃的文艺形式,具有时长短、投资小、创作快、题材和体裁灵活多样等特点,对于满足人民群众多样化文化需求,与文旅深度融合,助力经济发展等方面具有独特优势。今年1月,国家广播电视总局发布了“跟着微短剧去旅行”创作计划,2024年将创作播出100部“跟着微短剧去旅行”主题优秀微短剧。至此,共有59部剧目入选该计划。随着后续剧目的不断推出,不仅将有更多蕴含深厚文化底蕴与独特地域风情的作品呈现在观众面前,更将激发新一轮的文旅热潮,让更多人通过微短剧这一创新形式,发现未曾触及的美景,感受未曾领略的文化魅力。

![]()

